一张图理清《红楼梦》贾府人物关系
一张图理清《红楼梦》贾府人物关系
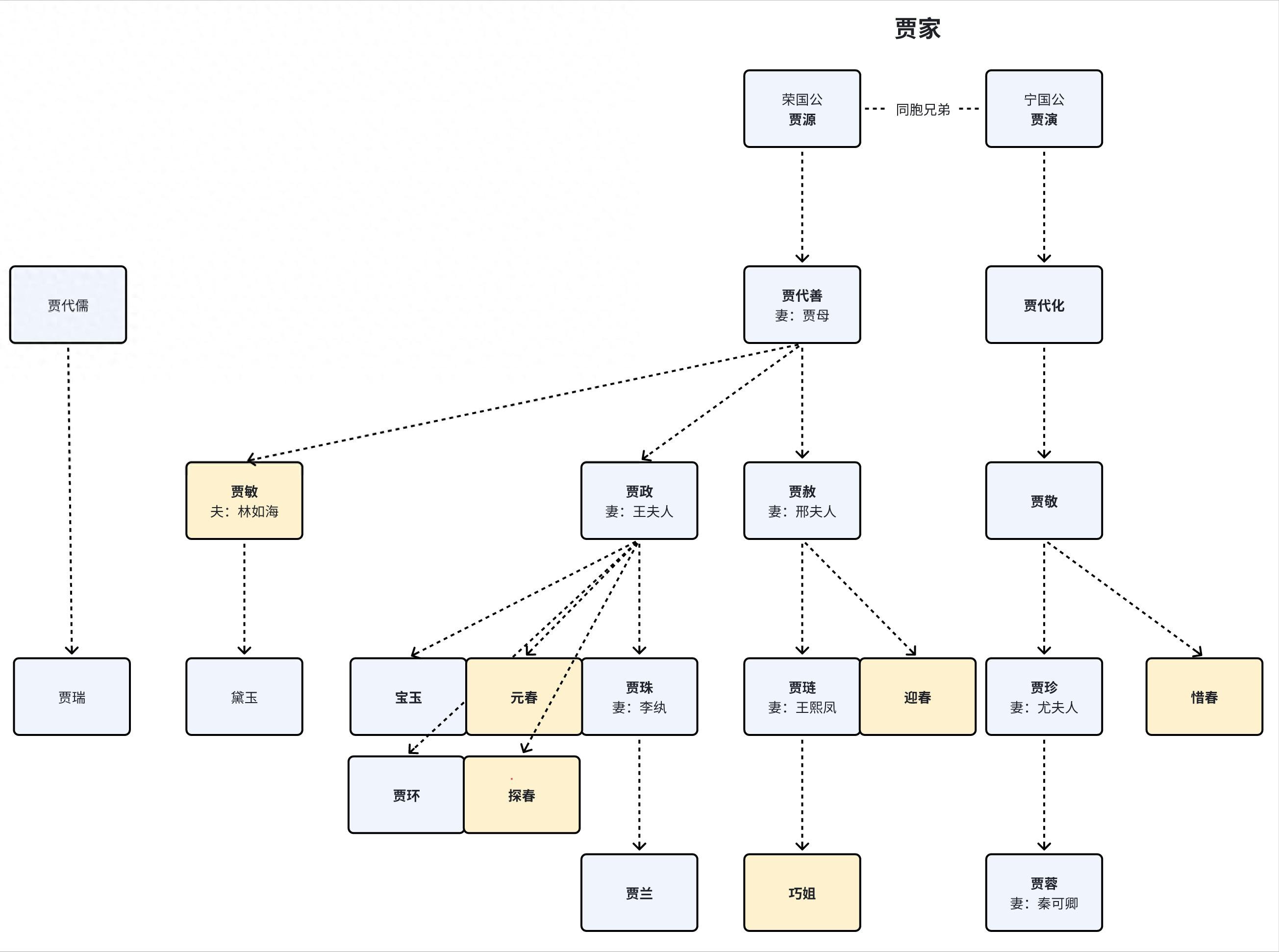
红楼梦中人物甚多,不胜枚举,其中又以贾家为首。
贾府总共历经了五代,人口繁多。贾母福寿绵长,七八十岁高龄,属于贾家二代,也是目前辈分最高的。可以看到府中众人以贾母为尊。
最小辈的乃是第五代,目前第五代只有三人,即贾兰、贾蓉、巧姐,他们作为贾家末代之孙,见证了贾家由盛转衰的过程。
而中间两代,聚集了全书主要人物,第三代的贾政、贾赦,到第四代的宝玉、黛玉等。全书的情节都是围绕他们展开。
故拟了一图,帮助理清贾府人物关系。

按照辈分来依次排序如下,
先祖:宁国公、荣国公
代字辈:贾代化、贾代善、贾代儒,贾代善的夫人就是贾母,也是贾府现存辈分最高的人。
攵旁辈:贾敬、贾赦、贾政、贾敏
玉旁、春字辈:贾珍、贾琏、宝玉等
最后就是草头辈:贾蓉、贾兰、贾蔷等


这样一拟,你清楚了吗?
-
- 靠谁都不如靠自己,自己才是最稳定的靠山
-
2025-11-13 17:00:26
-
- 毒液 | 4k高清壁纸 | venom
-
2025-11-13 16:57:25
-
- ÷号怎么打,让你轻松掌握除号的输入
-
2025-11-13 16:55:10
-
- “曲突徙薪”是什么意思?
-
2025-11-13 16:52:55
-
- “两城一家”是什么意思?异地长期居住人员看过来
-
2025-11-13 16:50:41
-
- 法院冻结银行卡后多久会把钱划走!
-
2025-11-13 16:48:26
-
- 曾经相爱的黄奕聂远为何分手?多少深爱的情侣因此而错过
-
2025-11-13 16:46:11
-
- CBA:季后赛赛制规则确定
-
2025-11-13 16:43:57
-
- 养1000只鹅大约需要投资多少钱,看这个账单就明明白白了
-
2025-11-13 16:41:42
-
- 两会的意义
-
2025-11-13 16:39:27
-
- 解说小漠自嘲:飞机杯巨头 ixm解说小漠个人微博资料
-
2025-11-13 16:37:13
-
- 特斯拉的十个预言原文 特斯拉预言一战
-
2025-11-13 09:30:28
-
- 手机qq悄悄话怎么知道对方是谁(在qq上怎样和别人说悄悄话)
-
2025-11-13 09:28:14
-
- 我的世界怎么去村庄(我的世界怎么召唤him)
-
2025-11-13 09:25:59
-
- 时光飞逝的短句唯美(感叹时光流逝的句子)
-
2025-11-13 09:23:44
-
- 玉吊钟的养殖方法和注意事项
-
2025-11-13 09:21:29
-
- 欲问青天这人生有几何是什么歌,一曲相思歌曲介绍
-
2025-11-13 09:19:14
-
- 夜之魇任务流程(夜之魇攻略)
-
2025-11-13 09:17:00
-
- 赛尔号谱尼真身七条命怎么过我封印全过了!我只适合平民级打法
-
2025-11-13 09:14:45
-
- 如珠似玉(月下蝶影)
-
2025-11-13 09:12:30



民国四大无耻文人:郭沫若/老舍/臧克家/冯友兰(四大文人败类)
中国境内蛇类110种图文介绍,有剧毒的,也有无毒好玩的
小区名字最后一个字档次排名(馆、城、苑、园、府、庄、院、湖、岛、湾)
新手跑UU跑腿,一天赚多少钱?
《陈情令》中聂怀桑为何被称为聂导?细说聂导做过的那些事儿
台湾乐坛地位最高的10位歌手,很多巨星上不了榜,第1无人不服!
去世7年后,才明白阎肃86岁的遗孀,为何非要将亲生儿子告上法庭
数独有什么规律和方法(数独必背十大口诀)
详细!南宁地铁3号线途径站点逐一图解,快看经过你家或者单位咩?
勇气大爆发儿歌原唱是谁?为什么那么受小朋友喜欢?