《海贼王》人物专题丨泽法-海军中永不熄灭的正义之魂!
《海贼王》人物专题丨泽法-海军中永不熄灭的正义之魂!


想必大家都知道《海贼王》中知名的三大将:赤犬、青雉、黄猿。这三位可是海军黄金一代的代表者,三人在顶上战争大战白胡子,可谓是展现了自身的强悍的实力。然而我今天要说的则是这三位大将的师傅——“黑腕”泽法。
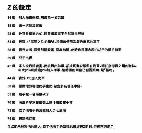
先来看看他的一生:

可以说泽法的一生都奉献给了正义。先不说他的能力,没有恶魔果实的他唯一的手段便是那一身的武装色霸气。双手的武装色强化也让他获得了“黑腕”泽法的称号。

由于树敌太多,家人被海贼杀害。经历如此的家庭变故,却依旧为了心中的正义,从大将转为幕后教官,培养了黄猿、赤犬、青雉三人成为海军的顶级战力,而后无数的海军中将多处于泽法之手。

66岁时,泽法所率领的实习船遭到爱德华·威布尔攻击,挚爱的学生除了艾茵与宾兹全数被杀害,他的右手臂也严重受创。

这是他面临的第二次人生的剧变,又是最亲的人离开了他。可泽法依旧坚持海军的正义,70岁时组建“海贼游击队”狩猎海贼,维护正义。

不得不说,泽法的一生都在坚持海军的正义,无论是家人或是学生被杀害,都没有放弃海军的身份。可是压死骆驼的最后一根稻草便是海军将当年斩断泽法右臂,杀死泽法学生的海贼纳入“王下七武海”。这是泽法无法接受的,在这个坚持正义坚持的一辈子的人看来,这完全就是海军的懦弱之举。

泽法最后不仅成为海贼的敌人也成为了海军的敌人,这一巨大变化不免让人唏嘘。泽法、卡普、战国他们这一代的正义随着泽法的死去和战国的辞职也发生了质的变化——铲除恶,即为善。
文:OPiece地雷
图:均来自网络,若有侵权请告之删除。
(本文纯属个人分析,不代表官方观点)

-
- 《美人鱼》中霸气侧漏的张雨绮:追我的人从这里排到法国巴黎……
-
2025-08-09 01:59:52
-
- 《摇滚狂花》在哪个台播出 电视剧一共多少集
-
2025-08-09 01:57:38
-
- 《花琉璃轶闻》小白是谁 云寒是坏人吗
-
2025-08-09 01:55:23
-
- 《爱的二八定律》剧中人物身份介绍!
-
2025-08-09 01:53:08
-
- 《听说你喜欢我》男二上位了吗
-
2025-08-09 01:50:54
-
- 《妻子的浪漫旅行6》什么时候播 嘉宾名单都有谁
-
2025-08-09 01:48:39
-
- 电影金爆行动定档海报 是你想看的类型吗?
-
2025-08-09 01:46:24
-
- 电影《廊桥遗梦》主题曲《NothingsGonnaChangeMyLoveForYou》
-
2025-08-09 01:44:09
-
- 《归路》扮演男主的演员是谁 秦明宇结局是什么
-
2025-08-09 01:41:54
-
- 《最终幻想15》全13把幻影剑收集位置
-
2025-08-09 01:39:40
-
- 《东八区的先生们》下架了吗什么时候下架的 为什么要下架
-
2025-08-08 00:42:43
-
- 《她们的名字》陈彼得为什么去木兰说 陈彼得为什么结婚
-
2025-08-08 00:40:28
-
- 《执念如影》高川的官配是谁 佳佳是被谁强的
-
2025-08-08 00:38:13
-
- 《唐朝诡事录》阴十娘是好人吗 裴喜君的扮演者是谁
-
2025-08-08 00:35:58
-
- 《金汤匙》男主换了几次 男主回国是第几集
-
2025-08-08 00:33:43
-
- 《唐朝诡事录》鼍神案凶手是谁 鼍神案结局如何
-
2025-08-08 00:31:29
-
- 《胡同》王欣薛晴为什么离婚 田枣退休是第几集
-
2025-08-08 00:29:14
-
- 《罚罪》演员表都有谁 电视剧结局是什么
-
2025-08-08 00:26:59
-
- 彭于晏演的电影顺序
-
2025-08-08 00:24:44
-
- 折原临也是谁(折原临也最后的结局)
-
2025-08-08 00:22:29



《权力的游戏》大结局,各个角色最后结局揭晓,含剧透
《远大前程》纳三少是什么人 十三太保中最厉害的杀手
李宏毅的12部影视剧,看过一半绝对是真爱
电影扫地僧:缉毒警用亲身经历告诉你《非凡任务》黄轩的真正结局
18部与上海滩相关的电视剧你又看过多少呢?
电视剧下一站别离分集剧情介绍1-40集(更新中)
朗读者剧情详细解析
青年“导演李悠悠”携最新电影《夜场男模7》火爆归来
白银案真凶不是高承勇(白银案高承勇辩护律师)
孙悟空真身很恐怖,骨头外露像骷髅还有一对大獠牙(附吓人图片)